信息中心
Information Center
企业要闻
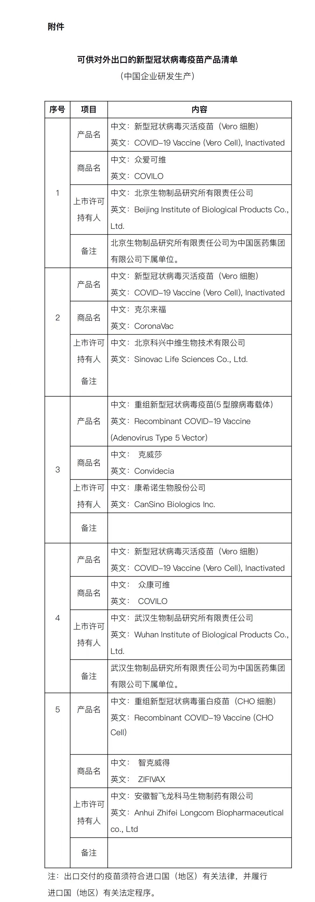
重组新型冠状病毒卵白疫苗(CHO细胞)已列入可供对外出口的新型冠状病毒疫苗产品清单
宣布时间2022-04-21 | 点击率:
分享到:
克日,,,,,商务部、工业和信息化部、卫生康健委、药监局联合宣布的可供对外出口的新型冠状病毒疫苗产品清单更新,,,,,梦之城生物全资子公司梦之城龙科马的重组新型冠状病毒卵白疫苗(CHO细胞)已列入该清单。。。。
重组新型冠状病毒卵白疫苗(CHO细胞)是国际首个获批上市的重组新冠病毒卵白疫苗,,,,,现在,,,,,已在海内以及乌兹别克斯坦、印度尼西亚、哥伦比亚等多国获批注册上市或用于序贯增强免疫接种。。。。
目今,,,,,新冠病毒变异株奥密克戎(Omicron)在全球肆虐。。。。相关部委实时调解“可供对外出口的新型冠状病毒疫苗产品清单”,,,,,继续做好新型冠状病毒疫苗出口事情、支持国际抗疫相助,,,,,以现实验动助力构建人类卫生康健配合体,,,,,为全球新冠疫情防控孝顺实力!

参考网址:
http://wms.mofcom.gov.cn/article/zcfb/g/202106/20210603135900.shtml